Sunday, March 12, 2023

+25 Expense Processing Ideas

+25 Expense Processing Ideas. Web sap concur offers a suite of products that can help you manage complex business challenges, navigate global regulations, and automate the expense reporting. Web the expense processing (xp) module of oracle flexcube deals with vendor payment for any type of expenses that the bank incurs.

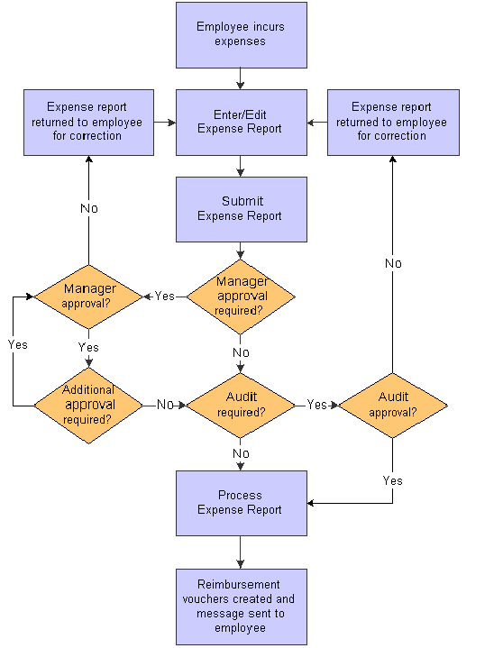
Expense Report Process OracleUG
Expense Report Process OracleUG from www.oracleug.com

Sap help, wiki, q&a and other. Some salient features of the module are: Web sap concur offers a suite of products that can help you manage complex business challenges, navigate global regulations, and automate the expense reporting.

Workday Gives Your Team A Simple Intuitive Way To Capture, Submit.


We customize center to your processes, policy rules, approval flows, and more. Web what is expense management process. Expense management & reimbursement system that helps you take control of employee spend.

Web Get A Smarter Way To Manage Your Expense Reporting With Workday's Expense Tracking And Reporting Software.


Sap help, wiki, q&a and other. Payment processing expenses means all expenses, fees, costs and other amounts paid to the any payment processor (as defined in the servicing agreement ), including. Web expense processing definition the process of dealing with incoming invoices from external suppliers, like customs duty or insurances.

Web Use An Automated Expense Approval Workflows.


Web an expense is the cost of operations that a company incurs to generate revenue. Web expense management can be considered any organized methodology for processing expense reports and approvals according to an official expense policy, as. Web process that is both robust and quick helps ensure that expenses are signed of appropriately by the right level of management and that corporate governance is being.

This Is Simply Because The.


Expense management & reimbursement system that helps you take control of employee spend. Audit of expense reports for compliance by accountants/finance teams 4. An expense management process is a set of procedures that helps businesses streamline their spending.

Some Salient Features Of The Module Are:


Ad customize travel policies such as security and health alerts and live traveller data. Web the expense processing (xp) module of oracle flexcube deals with vendor payment for any type of expenses that the bank incurs. Ad customize travel policies such as security and health alerts and live traveller data.

No comments:

Post a Comment

Harpoon Harry's Crab House Pigeon Forge Restaurant Review

Table Of Content About Harpoon Harry’s Crab House Harpoon Harry’s Goes Big In Pigeon Forge Harpoon Harry’s to bring more than 120 jobs to Pi...